◆はじめに
高市国策 × 宇宙開発 × 小型SAR衛星
この3つが同時に揃う銘柄は、実は日本市場でもほとんど存在しません。
日本政府は2020年代後半に入り、宇宙を「国家安全保障の中核」と位置づけ、
- 宇宙安全保障
- 衛星コンステレーション
- 災害監視
- 防衛省向けの衛星データ活用
を一気に加速させています。
その中心にいるのが、小型SAR衛星。
SAR(合成開口レーダー)は、
- 雲を突き抜ける
- 夜でも観測可能
という“全天候型の目”であり、災害大国・日本にとっては必須の技術。
そしてこの分野で日本を代表するのが、
QPS研究所(ホールディングス)とSynspective(290A) の2社。
特にSynspectiveは、
- 独自開発の「StriX」シリーズ
- 官公庁案件の急増
- そして今回の防衛省との大型契約
という強烈な追い風を受け、上場後も株価はじわじわと右肩上がり。
国策テーマの中でも“宇宙 × 防衛 × データ”という最強の組み合わせで、今後長期的に注目される銘柄と言えます。
(防衛省案件の拡大は決算資料でも明確に示されている)

今回の記事では高市国策宇宙関連銘柄のど真ん中Synspectiveについて紹介していくよ。あと、株情報を収集したい方はmoomoo証券【WEB】登録してみてね。登録するだけで売買しなくてもAI予想見れるよ。株取引には情報の鮮度が命!
Synspective企業情報
・上場:2024年12月19日(東証グロース)
・本社:東京都江東区
・従業員:連結192名(平均年齢39.9歳)
・事業内容:小型SAR衛星の開発・運用、SARデータ販売、ソリューション提供
・代表:新井元行氏
事業セグメントは以下の3つ:
- 画像データ販売(40%)
- ソリューション(24%)
- その他(36%)

強み・将来性
Synspectiveの強みは明確で、しかも複数あります。
① 独自開発の小型SAR衛星「StriX」シリーズ
天候・昼夜を問わず観測できるSAR衛星は、災害・インフラ監視・防衛で需要が急増。
コンステレーション化(多数の衛星を同時運用)により、観測頻度を高める戦略を推進中。
② 官公庁案件が急増(内閣府・防衛省)
決算資料でも、官公庁案件が売上を牽引していることが明確。
特に防衛省案件は受注残高の拡大に直結。
③ 資金基盤が強い
- 自己資本比率 67.9%
- 現金・預金 111億円
- 宇宙戦略基金から164.6億円の交付決定
成長投資を続けながらも財務は安定。
④ 10機体制で黒字化を目指す
衛星コンステレーションの完成が収益化のカギ。
既に4号機・5号機が稼働し、データキャパシティが増加。

直近の決算発表内容(2025年12月期)
売上:大幅増収
- 総収入:25.0億円(前期比 +80.9%)
- 官公庁案件(内閣府実証など)が牽引
- 4号機・5号機の運用開始でデータ供給能力が増加
営業損失:先行投資で赤字拡大
- 衛星量産体制の構築
- 打ち上げ費用の償却増
- コンステレーション構築のための“想定内の赤字”
受注残高:防衛省案件で拡大
- 防衛省の衛星コンステレーション予算2,832億円が国会可決
- Synspectiveはその恩恵を受ける立場


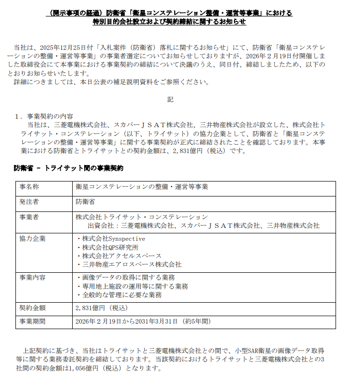
注目IR情報:防衛省との大型契約
今回の記事の最大のポイントがこれ。
Synspectiveが防衛省と大型契約を締結したことが報じられた。
これはガチで熱すぎます!

内容としては、
- 防衛省が進める衛星コンステレーション構築
- 情報収集能力の強化
- 国産SAR衛星の活用
といった国家安全保障の根幹に関わる領域。
これは単なる一企業の契約ではなく、
「日本の宇宙安全保障の中核にSynspectiveが組み込まれた」
という意味を持つ。
QPS研究所と並び、
“日本のSAR衛星の両輪”として国策の中心に位置づけられた
と言っていい。
QPS研究所とSynspectiveの比較
| 項目 | Synspective(290A) | QPS研究所 |
|---|---|---|
| 上場 | 2024年12月 | 2023年12月 |
| 衛星 | StriXシリーズ | QPS-SARシリーズ |
| 衛星サイズ | 小型 | 超小型 |
| 官公庁案件 | 内閣府・防衛省多数 | 防衛省・自治体多数 |
| 事業モデル | データ+ソリューション | データ販売中心 |
| 財務 | 資金基盤が厚い | 研究開発色が強い |
| 将来性 | コンステ構築で黒字化へ | 超小型SARの世界展開 |
両社とも日本を代表するSAR企業だが、
Synspectiveは“データ+解析+意思決定支援”まで含めたプラットフォーム型
という点が大きな違い。
尚、QPS研究所(現QPSホールディングス)については次の過去記事もご参照ください!
まとめ(今後について)
Synspectiveは、
- 高市国策の宇宙・防衛テーマ
- 小型SAR衛星という成長市場
- 官公庁案件の急増
- 防衛省との大型契約
- コンステレーション構築による将来の黒字化
という複数の強烈な追い風を受けています。
上場直後でまだ時価総額も大きくなく、
“国策 × 宇宙 × 防衛 × データ”という最強テーマのど真ん中にいる小型成長株。
QPS研究所と並び、
今後10年スパンで日本の宇宙産業を牽引する存在になる可能性が高い銘柄
と言えるでしょう。

コメント